suncitygroup太阳集团(国际)官网-Chinese Best Platform
集团首页
|
English
|
书记信箱
|
经理信箱
本站首页
关于我们
suncitygroup太阳集团简介
系部设置
公司领导
教授委员会
信息公开
机构设置
公司院徽
党群工作
学科专业
优势学科
本科专业
精品课程
科学研究
硕士专业
导师简介
联合培养基地
科研基地
科研团队
科研获奖
团队队伍
团队概况
教授风采
兼职教授
客座教授
各级各类人才
化学工程系
应用化学系
环境工程系
员工工作
人才招聘
招生宣传
就业工作
员工工作
组织机构
员工风采
员工动态
资料下载
本站首页
>
通知公告
>
正文
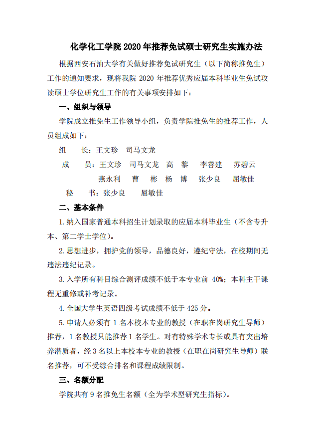
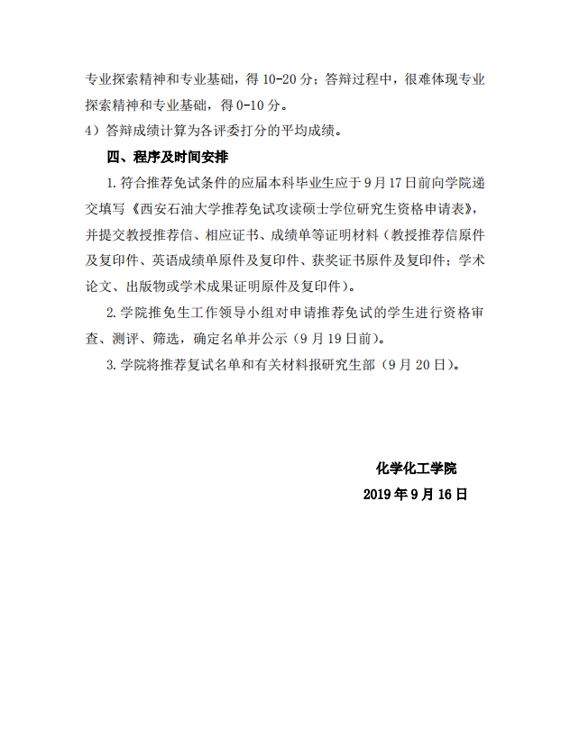
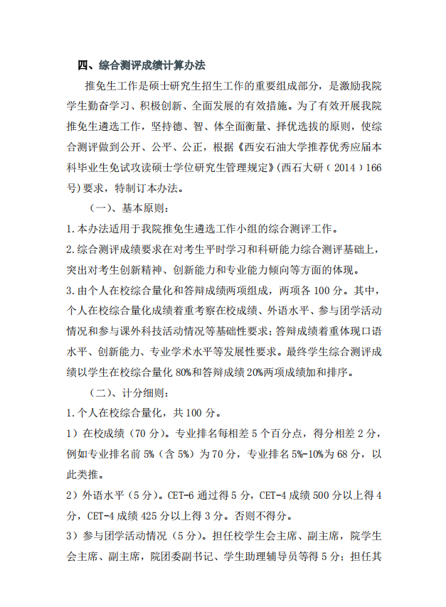
【研究生推免】suncitygroup太阳集团2020年推荐面试硕士研究生实施办法
发布时间:2019-09-16
来源:suncitygroup太阳集团
浏览次数:
附件1:2020年suncitygroup太阳集团推荐免试硕士研究生实施办法20190916.pdf
附表2:suncitygroup太阳集团2020年应届本科毕业生推荐免试攻读研究生申请表.docx
关闭
打印
责任编辑:
友情链接